找回密码
 注册

微信登录

微信扫一扫,快速登录

手机动态码快速登录

手机号快速注册登录

搜索
楼主: kko317

鹿城区环卫一体化招标若真是这样应当废标。

[复制链接]

59

主题

2291

回帖

1175

积分

老蟹

积分
1175
发表于 2023-6-6 05:36 来自手机
水果捞加盟 发表于 2023-6-2 10:38
近亲性交(又称近亲相奸或家人恋)是指在近亲之间所发生的性行为,在多数现代文化的道德观及法律中,近亲 ...

你的是水贴,鉴定完毕!??!!来自: Android客户端

0

主题

16

回帖

8

积分

嫩笋

积分
8
发表于 2023-6-6 08:10
这个招标文件的实质性响应,都产生了负偏离,还需要说什么吗?

0

主题

17

回帖

9

积分

嫩笋

积分
9
发表于 2023-6-6 08:21
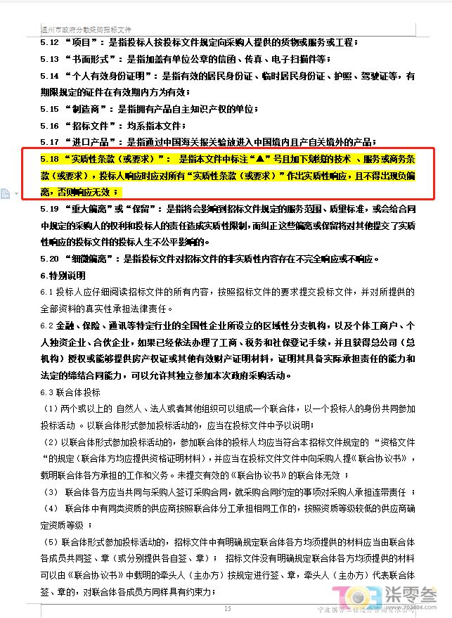
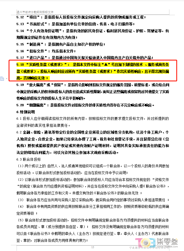
鹿城环卫一体化二期对“▲实质性响应”的规定 mmexport1685924001554.png

2

主题

19

回帖

11

积分

嫩笋

积分
11
发表于 2023-6-6 13:17 | 显示全部楼层
有多少人没看到,踩坑的?

0

主题

9

回帖

5

积分

嫩笋

积分
5
发表于 2023-6-7 07:33
车辆的性能参数都不满足,居然能够中标,是不是这个招标文件公布出来,不用遵守?

0

主题

18

回帖

9

积分

嫩笋

积分
9
发表于 2023-6-7 08:01
专业专注 发表于 2023-6-6 13:17
有多少人没看到,踩坑的?

给你们说了“做标不要复制粘贴,复制粘贴,叫你们多放图片,图文并茂,你们不知道吗,好多人根本看不懂标书和招标文件的,就只知道标书好不好看,评感觉的!!!”

1

主题

13

回帖

7

积分

嫩笋

积分
7
发表于 2023-6-7 11:44
这是黄姓集团故意给投标的道路保洁公司设置的陷阱,别人中标就一定会废标,这个阴谋太深了

1

主题

13

回帖

7

积分

嫩笋

积分
7
发表于 2023-6-7 11:46
这是黄姓集团利益搞得一个陷阱

0

主题

16

回帖

8

积分

嫩笋

积分
8
发表于 2023-6-8 08:05 | 显示全部楼层
既然能够发出来,肯定是真实的吧,那就看他们是否依法办事了

0

主题

17

回帖

9

积分

嫩笋

积分
9
发表于 2023-6-8 08:46
鹿城环卫一体化二期对“▲实质性响应”的规定 mmexport1685924001554.png

0

主题

9

回帖

5

积分

嫩笋

积分
5
发表于 2023-6-8 10:27 | 显示全部楼层
这个招标文件的实质性响应,都产生了负偏离,他们是什么评审的?

0

主题

17

回帖

9

积分

嫩笋

积分
9
发表于 2023-6-9 10:19
鹿城环卫一体化二期对“▲实质性响应”的规定不是不得出现负偏离,否则响应无效吗?

0

主题

17

回帖

9

积分

嫩笋

积分
9
发表于 2023-6-13 16:45 | 显示全部楼层
也不晓得是那么神仙教的,在普通二分类车上装扫把,想蒙混过关,问题是敢去串标技术标书吗??
微信图片_20230613164315.jpg 微信图片_20230613164315.jpg

0

主题

9

回帖

5

积分

嫩笋

积分
5
发表于 2023-6-21 10:00
车辆的性能参数都不满足,居然能够中标,是不是这个招标文件公布出来,不用遵守?

1

主题

13

回帖

7

积分

嫩笋

积分
7
发表于 2023-6-24 10:46 | 显示全部楼层
电动小型清扫保洁车跟普通的快速保洁车(不具备清扫功能)是一样的吗?  这忽悠小孩子吗
您需要登录后才可以回帖 登录 | 注册 微信登录 手机动态码快速登录

本版积分规则

不良信息举报(0577)88703804 举报QQ 139703804|违法和不良信息举报中心|自律管理承诺书|手机版|小黑屋|柒零叁网 ( 浙ICP备08111123号-1 )

GMT+8, 2025-11-21 20:30 , Processed in 0.282418 second(s), 22 queries .

Powered by Discuz! X3.5

© 2001-2025 Discuz! Team.

快速回复 返回顶部 返回列表