找回密码
 注册

微信登录

微信扫一扫,快速登录

手机动态码快速登录

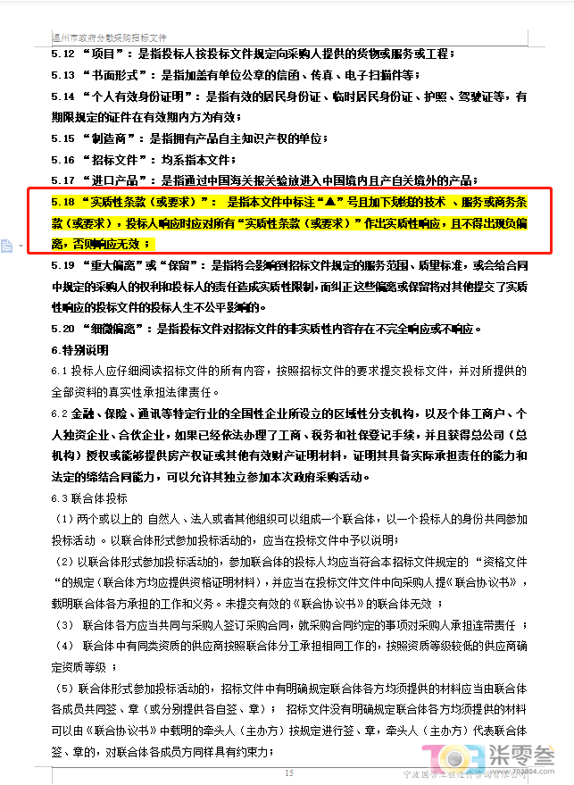
手机号快速注册登录

搜索
查看: 10608|回复: 9

鹿城区环卫一体化招标若真是这样应当废标。

[复制链接]
头像被屏蔽

428

主题

8359

回帖

5528

积分

禁止发言

特药评论员

积分
5528
发表于 2023-6-2 09:36 来自手机 | 显示全部楼层 |阅读模式
提示: 作者被禁止或删除 内容自动屏蔽

1

主题

11

回帖

6

积分

嫩笋

积分
6
发表于 2023-6-2 10:05 | 显示全部楼层
楼主说的对,站在了,正义的角度,公正的角度,支持!!!
八、▲拟投入清扫保洁作业车辆要求通用标项一、二、三(第一次招标文件和第二次招标文件的对比截图)
2-1.png 2-2.png

332

主题

1291

回帖

812

积分

老蟹

积分
812
发表于 2023-6-2 10:38 | 显示全部楼层
YYJJ2023 发表于 2023-6-2 10:05
楼主说的对,站在了,正义的角度,公正的角度,支持!!!
八、▲拟投入清扫保洁作业车辆要求通用标项一、 ...

近亲性交(又称近亲相奸或家人恋)是指在近亲之间所发生的性行为,在多数现代文化的道德观及法律中,近亲性交属于乱伦。
中文名
近亲性交
定义
在近亲之间所发生的性行为
别名
近亲相奸、家人恋
定义案例TA说参考资料
定义
但乱伦一词也常被媒体错误引用,作为近亲性侵或家内性侵的代名词,然而实际上,性交与性侵的意义相差甚远。正常情况下所发生的乱伦,是指亲密型的,互相愿意的。但因为各文化对性行为和近亲定义不同,所以对近亲性交与乱伦的定义也有很大差异。近亲性交可能发生在同性或异性的家人之间,也可能发生在平辈或不同辈分的家人之间。

2

主题

19

回帖

11

积分

嫩笋

积分
11
发表于 2023-6-3 10:39
请问一下,各位评审专家,有按采购文件规定的标准和方法,以及供应商的响应承诺为据进行评审吗???

2

主题

19

回帖

11

积分

嫩笋

积分
11
发表于 2023-6-3 10:39
请问一下,各位评审专家,有按采购文件规定的标准和方法,以及供应商的响应承诺为据进行评审吗???
mmexport1685759932271.png
mmexport1685759934608.png

59

主题

2291

回帖

1175

积分

老蟹

积分
1175
发表于 2023-6-3 14:18
水果捞加盟 发表于 2023-6-2 10:38
近亲性交(又称近亲相奸或家人恋)是指在近亲之间所发生的性行为,在多数现代文化的道德观及法律中,近亲 ...

你的回复和楼主的注意风马牛不相及

1

主题

11

回帖

6

积分

嫩笋

积分
6
发表于 2023-6-3 19:13
标书都做废了,还能得满分?

0

主题

18

回帖

9

积分

嫩笋

积分
9
发表于 2023-6-5 08:01
评审专家是不是不认识车,还是根本没看实质性响应规定,还是根本不懂?

1

主题

5

回帖

3

积分

嫩笋

积分
3
发表于 2023-6-5 08:10 | 显示全部楼层
电动小型清扫保洁车跟普通的快速保洁车(不具备清扫功能)是一样的吗?

0

主题

17

回帖

9

积分

嫩笋

积分
9
发表于 2023-6-5 08:15
鹿城环卫一体化二期对“▲实质性响应”的规定[ mmexport1685924001554.png attachimg]3866371[/attachimg]

1

主题

5

回帖

3

积分

嫩笋

积分
3
发表于 2023-6-5 08:23
运营过环卫项目的人,不懂投标的人,都知道,具有清扫功能的电动小型清扫车根本不是普通的快保车!!

1

主题

11

回帖

6

积分

嫩笋

积分
6
发表于 2023-6-5 09:13
[color=Red]这个对车辆的要求,招标文件明文规定是实质性响应,你们有看到吗,有按采购文件和投标人的承诺进行评审么?? 1-1.png 1-2.png

0

主题

4

回帖

2

积分

嫩笋

积分
2
发表于 2023-6-5 10:07 来自手机
要求公平公正!!!来自: iPhone客户端

0

主题

4

回帖

2

积分

嫩笋

积分
2
发表于 2023-6-5 12:26 来自手机
支持楼主,公平、公正、公开的市场才能让企业百花齐放来自: Android客户端

1

主题

11

回帖

6

积分

嫩笋

积分
6
发表于 2023-6-5 16:31
第一次招标文件与第二次招标文件评 2-2.png 分项对比(第一次废标点直接改成方案,不影响) 2-1.jpg

您需要登录后才可以回帖 登录 | 注册 微信登录 手机动态码快速登录

本版积分规则

不良信息举报(0577)88703804 举报QQ 139703804|违法和不良信息举报中心|自律管理承诺书|手机版|小黑屋|柒零叁网 ( 浙ICP备08111123号-1 )

GMT+8, 2025-11-21 20:16 , Processed in 0.372881 second(s), 24 queries .

Powered by Discuz! X3.5

© 2001-2025 Discuz! Team.

快速回复 返回顶部 返回列表