找回密码
 注册

微信登录

微信扫一扫,快速登录

手机动态码快速登录

手机号快速注册登录

搜索
查看: 9037|回复: 0

弟弟离婚!温州富豪19亿股份被冻结

[复制链接]

640

主题

0

回帖

320

积分

老蟹

积分
320
发表于 2026-4-8 10:58 | 显示全部楼层 |阅读模式
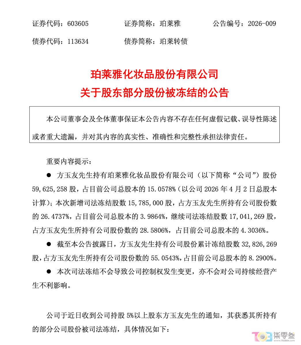
近日,珀莱雅(603605.SH)发布公告,公司持股5%以上股东、联合创始人方玉友所持股份再度遭到司法冻结。
rtXcgn7mZnZnXFmM.jpg

图源:珀莱雅公告

根据公告,近日,杭州市中级人民法院于近日下达《财产保全事项通知书》,基于执行保全需要,新增冻结方玉友所持公司股份1578.50万股,冻结期限自2月12日起至2029年2月11日止,为期三年。
FbUP37EctuJUup4a.jpg



与此同时,法院继续冻结其此前已处于冻结状态的1704.13万股,该部分股份原系2023年5月由杭州市中级人民法院依据同案裁定冻结,冻结到期日延至2029年3月18日。
TaypMmCbxnnN5ZJy.jpg

源:珀莱雅公告

两笔冻结合并计算,方玉友名下累计被冻结股份已达约3282.63万股,占其持股总量的55.05%,占公司总股本的8.29%。

iE4l4234JVyRVk2L.jpg

图源:珀莱雅公告

截至4月7日收盘,珀莱雅股价报59.73元/股,跌幅0.17%,据此计算,方玉友被冻结股份市值约为19.6亿元。
上述冻结的背景,或可追溯至2023年的一起股权纠纷。
23年9月份,珀莱雅以公告形式回应了上交所下发的监管工作函 (上证公函[2023]1018号),让公司联合创始人、第三大股东方玉友,其弟弟方玉占及其前妻鲍菊兰之间的股权转让纠纷公之于众。


rU80H4HYiI01uIgE.jpg



由于方玉占与鲍菊兰离婚引发财产分割争议,鲍菊兰请求浙江省温州市中级人民法院(一审法院)重新确认,2013年方玉占将珀莱雅11.5927%股权转让给方玉友一事是否有效。


正因为这笔股权转让纠纷,方玉友所持的珀莱雅约1704万股股份被温州市中级人民法院司法冻结。


根据一审法院认定,方玉占与方玉友签订的《股权转让协议》无效,不过法院同时认为,“方玉占与方玉友之间确实存在股权代持的约定”。


尽管方玉占、方玉友提起上诉,但浙江省高级人民法院维持了一审原判。


对于如今冻结事项,珀莱雅在公告中明确指出,方玉友先生不属于公司控股股东或实际控制人, 其所持有部分公司股份被司法冻结不会导致公司控制权发生变更,亦不会对公司持续经营产生不利影响。
您需要登录后才可以回帖 登录 | 注册 微信登录 手机动态码快速登录

本版积分规则

不良信息举报(0577)88703804 举报QQ 139703804|违法和不良信息举报中心|自律管理承诺书|手机版|小黑屋|柒零叁网 ( 浙ICP备08111123号-1 )

GMT+8, 2026-4-17 19:13 , Processed in 0.481246 second(s), 24 queries .

Powered by Discuz! X3.5

© 2001-2026 Discuz! Team.

快速回复 返回顶部 返回列表