找回密码
 注册

微信登录

微信扫一扫,快速登录

手机动态码快速登录

手机号快速注册登录

搜索
查看: 19048|回复: 0

温州大佬上市公司宣布:终止!

[复制链接]

5

主题

3

回帖

4

积分

嫩笋

积分
4
发表于 2025-12-17 15:54 | 显示全部楼层 |阅读模式


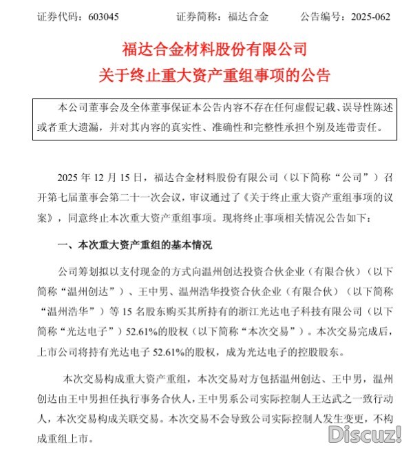
12月15日晚,福达合金公告称,公司于当日召开董事会,审议通过了《关于终止重大资产重组事项的议案》。公司原计划以支付现金方式购买浙江光达电子科技有限公司(以下简称“光达电子”或“标的公司”)52.61%股权,但综合考虑目前市场环境及标的公司变化情况,为维护公司和投资者利益,决定终止本次交易事项。

福达合金在公告中承诺,自本次终止重大资产重组公告披露之日起至少1个月内,不再筹划重大资产重组事项。

公司同日晚披露公告称,将于12月17日(星期三)15:30—16:30召开终止重大资产重组投资者说明会。
image.jpg
图片来源:公司公告

重组历程一波三折
标的涉诉成关键阻碍


根据公告,福达合金本次重组事项,拟通过现金支付方式,向温州创达投资合伙企业(有限合伙)、光达电子股东王中男、温州浩华投资合伙企业(有限合伙)等15名股东收购其持有的光达电子52.61%股权。(乐清顶级大佬,3.5亿收购儿子的公司!)

交易完成后,福达合金将成为光达电子的控股股东,借此新增导电银浆业务,丰富电学金属材料产业链布局,发挥双方在银粉制备、少银化研发等方面的协同效应。

值得注意的是,此次交易构成重大资产重组及关联交易,因交易对方之一王中男系公司实际控制人王达武的一致行动人,但交易不会导致公司实际控制人变更。

回溯福达合金本次重组历程,中国证券报记者注意到,早在今年7月,福达合金便披露了《关于筹划重大资产重组暨签署收购意向协议的提示性公告》。

在重组推进的5个月间,福达合金先后多次发布进展公告,并于9月26日召开董事会,审议通过《关于〈福达合金材料股份有限公司重大资产购买暨关联交易报告书(草案)〉及其摘要的议案》等相关议案。

然而,10月20日公司收到上海证券交易所问询函后,重组事项出现波折。

11月8日,公司披露《关于重大资产购买暨关联交易的进展公告》。公司称,关注到其他上市公司发布的公告信息,光达电子遭遇浙江索特材料科技有限公司提起的发明专利侵权诉讼,涉案金额达2亿元。该诉讼事项的不确定性进一步增加了重组推进的难度。在此背景下,福达合金先后多次申请延期回复交易所问询函,最终未能完成相关核查工作。

image.jpg
对于终止原因,福达合金表示,本次交易自筹划以来,公司及相关各方已积极推动审计、评估、法律核查等各项工作,但综合目前市场环境及标的公司变化情况,为切实维护上市公司和广大投资者的利益,经审慎研究后决定终止本次交易。
image.jpg
图片来源:Wind

Wind数据显示,截至12月15日收盘,福达合金股价报19.41元/股,最新市值为26亿元。



您需要登录后才可以回帖 登录 | 注册 微信登录 手机动态码快速登录

本版积分规则

不良信息举报(0577)88703804 举报QQ 139703804|违法和不良信息举报中心|自律管理承诺书|手机版|小黑屋|柒零叁网 ( 浙ICP备08111123号-1 )

GMT+8, 2025-12-20 09:29 , Processed in 0.491680 second(s), 25 queries .

Powered by Discuz! X3.5

© 2001-2025 Discuz! Team.

快速回复 返回顶部 返回列表