找回密码
 注册

微信登录

微信扫一扫,快速登录

手机动态码快速登录

手机号快速注册登录

搜索
查看: 9369|回复: 0

温州一会所被查!责令关闭

[复制链接]

2

主题

0

回帖

1

积分

嫩笋

积分
1
发表于 2025-11-29 15:56 | 显示全部楼层 |阅读模式
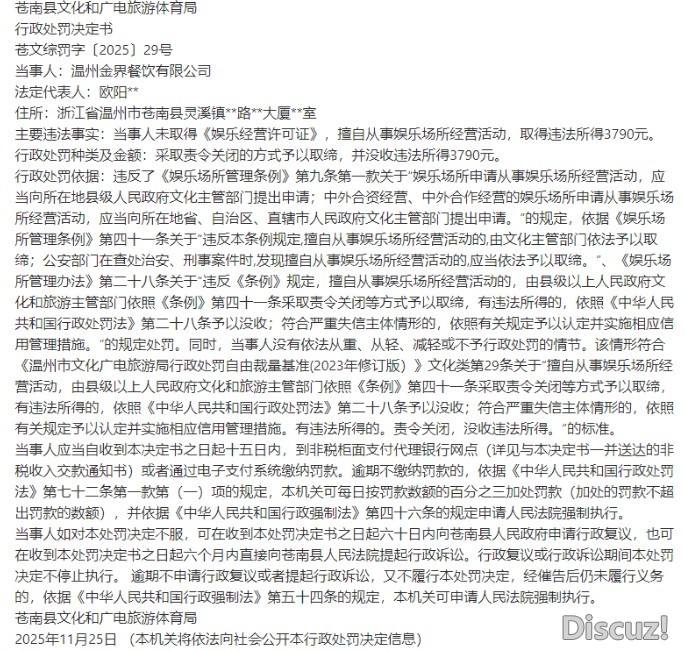
近日,浙江政务服务网公示的行政处罚决定书显示,温州金界餐饮有限公司因未取得《娱乐经营许可证》擅自开展娱乐场所经营活动,被依法查处。
image.png
据公开资料显示:该公司成立于 2023 年 11 月,注册地位于苍南县灵溪镇江湾路锦园大厦 101-202 室,正是当地曾经知名的 “金碧辉煌” 会所原址,法人代表为欧某某。

w4.jpg

2024年9月,这座运营十余年的老牌会所启动拆除,当时一度传出重新装修的消息。

w5.jpg

此次金界餐饮在该地址擅自开展娱乐经营,共取得违法所得 3790 元。
image.jpg

依据《娱乐场所管理条例》相关规定,执法部门于 11 月 25 日作出处罚决定:责令该公司关闭并予以取缔,同时没收全部违法所得。当事人需在收到决定书十五日内,通过非税柜面或电子支付系统完成款项缴纳。


您需要登录后才可以回帖 登录 | 注册 微信登录 手机动态码快速登录

本版积分规则

不良信息举报(0577)88703804 举报QQ 139703804|违法和不良信息举报中心|自律管理承诺书|手机版|小黑屋|柒零叁网 ( 浙ICP备08111123号-1 )

GMT+8, 2025-12-2 00:29 , Processed in 0.239298 second(s), 24 queries .

Powered by Discuz! X3.5

© 2001-2025 Discuz! Team.

快速回复 返回顶部 返回列表