找回密码
 注册

微信登录

微信扫一扫,快速登录

手机动态码快速登录

手机号快速注册登录

搜索
查看: 58656|回复: 0

温州原首富!28亿甩卖资产

[复制链接]

753

主题

-22

回帖

365

积分

老蟹

积分
365
发表于 2025-10-28 16:09 | 显示全部楼层 |阅读模式




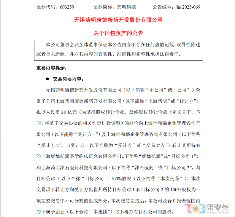
温州制药首富李革,抛售资产。


W8KGNBXG7rxNKuN7.jpg

李革
10月26日晚间,药明康德发布公告称,公司全资子公司上海药明康德新药开发有限公司拟以28亿元的基准股权转让价款,向高瓴投资旗下私募股权基金成立的公司转让从事临床研究服务业务的资产,预计对公司2025年度净利润产生较大的积极影响。

f23OrR5DDVCOeYY2.jpg



同日,药明康德发布的2025年三季报显示,公司2025年前三季度的归母净利润同比增长84.84%至120.76亿元,原因包含持续聚焦CRDMO(合同研究、开发与生产)业务模式,以及出售联营企业WuXi XDC Cayman Inc.部分股票产生收益。


截至10月24日收盘,药明康德A股股价报103.81元/股,涨幅达1.81%,总市值为3082亿元。


AC26Vo6zDu6TV5tO.jpg



高瓴投资拟接盘两项资产


从本次交易资产出让方来看,上海药明康德新药开发有限公司拟转让所持上海康德弘翼医学临床研究有限公司(以下简称康德弘翼)100%股权、上海药明津石医药科技有限公司(以下简称津石医药)100%股权。


从本次交易资产受让方来看,上海世和融企业管理咨询有限公司(以下简称受让方1)将受让康德弘翼100%股权、上海世和慕企业管理咨询有限公司将受让津石医药100%股权。


iyG0rRK8VX5Ygkyg.jpg



药明康德公告称,转让方向受让方出售所持康德弘翼100%股权、津石医药100%股权,是一项完整交易中不可分割的组成部分,并且受让方1、受让方2在相关协议下的义务及责任是共同且连带的。


受让方1、受让方2均是高瓴投资通过旗下私募股权基金为本次交易新设立的公司。高瓴投资成立于2005年,专注于医疗健康、制造业、绿色能源、硬科技和消费科技等领域,投资横跨早期风险投资、私募股权投资以及并购投资等阶段。


根据交易双方签订的《股权转让协议》,高瓴投资旗下私募股权基金出具承诺函,同意为本次交易向受让方1、受让方2提供资金支持。


针对本次交易的价款,以28亿元作为基准股权转让价款,并且根据康德弘翼、津石医药于放款日的运营资本、现金负债等财务情况,以及2026年至2028年的业绩完成情况,确定最终股权转让价款。


截至2025年9月末,康德弘翼、津石医药的资产总额分别为2.57亿元、14.57亿元,净资产分别为9829.38万元、8.71亿元。


2024年及2025年前三季度,康德弘翼的净利润分别为-4247.29万元、-7545.30万元,津石医药的净利润分别为3.13亿元、1.62亿元。


kCg65mgd9c5ng588.jpg

cwmzB6UU55QTt7tK.jpg



预计交易助力2025年度业绩


药明康德公告称,经初步测算,本次交易最终实施产生的收益,预计将超过公司最近一个会计年度经审计净利润的10%,预计对公司2025年度净利润产生较大的积极影响。


年报显示,药明康德2024年的归母净利润、扣非后净利润分别是94.50亿元、99.88亿元。以此估算,上述交易产生的收益将超过9.45亿元。


cs14eE1N1490n4Jn.jpg



药明康德公告称,公司计划实施本次交易,主要是基于聚焦CRDMO业务模式,以及专注药物发现、实验室测试及工艺开发和生产服务的考虑,可为公司加速全球化能力和产能投放提供资金支持。


药明康德的主业涵盖化学药研发和生产、生物学研究、临床前测试和临床试验研究等领域,主要为全球医药及生命科学行业提供新药研发和生产服务,属于医药研发服务行业。


2025年前三季度,药明康德的归母净利润同比增长84.84%至120.76亿元,扣非后净利润同比增长42.51%至95.22亿元。


UBuTnXplxs2I7X44.jpg

来源:药明康德2025年三季报


药明康德公告称,公司2025年前三季度的业绩实现同比增长,主要是持续聚焦及加强CRDMO业务模式,营业收入获得持续增长,同时持续优化生产工艺和经营效率,以及临床后期和商业化大项目增长带来产能效率不断提升,提高了整体盈利能力;出售所持联营企业WuXi XDC Cayman Inc.部分股票的收益提升利润。
您需要登录后才可以回帖 登录 | 注册 微信登录 手机动态码快速登录

本版积分规则

不良信息举报(0577)88703804 举报QQ 139703804|违法和不良信息举报中心|自律管理承诺书|手机版|小黑屋|柒零叁网 ( 浙ICP备08111123号-1 )

GMT+8, 2025-12-15 15:16 , Processed in 0.383513 second(s), 24 queries .

Powered by Discuz! X3.5

© 2001-2025 Discuz! Team.

快速回复 返回顶部 返回列表